耐火原材料蓝晶石、红柱石的性能与应用
1、蓝晶石(kyanite)
蓝晶石(kyanite),是一种岛状的硅酸盐矿物,它与矽线石和红柱石属于同质多象的矿物。蓝晶石的化学组成为Al2O3•SiO2,理论构成(wt%)Al2O3为62.93%,SiO2为37.07%。属于三斜晶系,在显微镜下颜色为蓝色、蓝白色或青色,因为其具有两组解理,硬度呈现明显的各项异性,所以又称为二硬石。
由于其较高的铝含量、很高的耐火性、体积稳定性、对酸碱,甚至氢氟酸具有很强的抗侵蚀能力,抗磨,耐化学腐蚀,荷重软化温度高,抗渣、抗热震性能优良,在上世纪20年代开始便作为一种重要的耐火材料原料而为人关注,目前其在耐火材料的生产中被广泛用于散状料的膨胀剂。
蓝晶石在被加热到一定温度后,会转变为莫来石相,其反应的方程式如下:

蓝晶石在高温煅烧的条件下,在1200℃开始分解,由原来的晶相转变为莫来石相,并析出游离的SiO2,在1360~1400℃发生快速反应,温度达到1500℃以后则出现石英玻璃和纤维状的莫来石,在这个过程中,材料会发生16%~18%的体积膨胀,蓝晶石作为膨胀剂使用正是基于这种特性。
蓝晶石资源在世界各地的分布较广,但是总体而言贫矿多,富矿较少。目前工业开采中的矿床主要分布在美国、加拿大、澳大利亚、印度等国,其中储量较大的国家有美国、加拿大、南非等国家。我国的蓝晶石矿物资源比较丰富,根据目前的统计结果,蓝晶石的保守储量为0.37亿吨,主要分布在河南、河北、内蒙古、江苏等地,具有储量大、品位高、埋藏浅的特点。
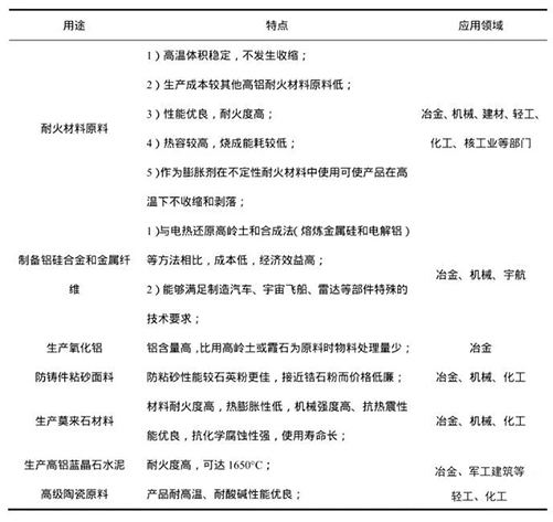
在工业生产中,蓝晶石矿物主要作为生产耐火材料、氧化铝、硅铝合金和金属纤维等的原料。其主要用途及优点如表所示:

蓝晶石作为耐火材料使用主要依赖于以下的工艺特性:
(1)受热膨胀性能:蓝晶石矿物在高温煅烧的过程中会转化为莫来石和游离的SiO2的混合物,在这个过程中,材料的体积会发生显著的体积膨胀(16%~18%),并且会形成针状的莫来石网络。
(2)稳定性:与粘土质的耐火材料相比,蓝晶石矿物为原料生产的耐火材料稳定要高出1.5倍,寿命长150~200炉,损耗低43%。
(3)耐火度高:以蓝晶石矿物为原料的耐火材料的耐火度通常大于1790℃,最高大于1850℃,与粘土质耐火材料1670~1770℃的耐火度相比有着较明显的优势。
(4)体积变化不可逆性:蓝晶石矿物经高温煅烧形成莫来石材料的过程是一个不可逆的转变,在温度低于1810℃的时候它的物相是很稳定的。莫来石耐火材料具有高温下膨胀率低、抗热震性能优良、体积稳定等优点。
2、红柱石(andalusite)
红柱石(andalusite)与蓝晶石属于同质异象的矿物,其化学式为Al2O3•SiO2,结构式为Al(6)Al(5)[SiO4]O。理论组成(wt%)为Al2O3为62.93%,SiO2为37.07%。属于斜方晶系。矿物主要颜色为灰白色、红色或褐色。硬度7.0~7.5,密度3.1~3.2g/cm3,在高温下,红柱石能够转化为莫来石和SiO2的混合物并且该过程不可逆。 目前世界上已查明的红柱石储量约为1.75亿吨,矿物储量量较大的国家主要有南非、法国、俄罗斯和中国等,其中南非是世界上最大的红柱石资源生产国和出口国,年产量约25万吨。我国的红柱石总储量大约为0.67亿吨,矿床主要分布在河南、陕西、新疆、辽宁等地,具有远景储量大,分布不均衡的特点。 与蓝晶石相似,红柱石在高温条件下会发生物相的转化,同时伴随有体积的变化,红柱石在高温下发生反应的化学式如下:

该反应过程成为红柱石的一次莫来石化反应,该过程伴随有3%~5%的体积膨胀。一般认为,在1300~1350℃时,红柱石分解反应开始进行,在1450~1600℃范围内实现完全的转化,反应完全的产物中约含有83%的莫来石和17%的SiO2玻璃相。为改善玻璃相给耐火材料的高温性能带来的不利影响,通常会在反应开始时向原料中加入一定量的氧化铝,与体系中富余的SiO2玻璃相发生反应,生成莫来石物相,该反应过程称为二次莫来石化反应,红柱石材料在该反应过程伴随有7%~8%的体积膨胀。
红柱石具有很高的耐火度,其耐火度最高可达1800℃以上,并且具有很好的抗热震性能,机械强度大,还具有热传导率低,具有由粗到细不同颗粒天然的单晶结构等优良的基本性能,是制备耐火材料的优良原料。以红柱石为原料的耐火材料制品具有气孔率低、热导率低、体积稳定性好、机械强度高、抗蠕变性能好,在抗热震,抗CO作用及抗化学侵蚀等方面也有着优异的表现。在冶金行业的各个领域中有着广泛的应用。
以红柱石为原料生产制备的定型耐火材料如红柱石烧成砖,不烧砖在水泥回转窑、玻璃熔窑、陶瓷隧道窑、高炉、均热炉、热风炉、钢包、盛钢桶等多种窑炉、窑具中被广泛应用。国内外在相关方面的生产实践中有大量的应用实例,英国和德国的研究结果表明,红柱石不烧砖在应用于鱼雷罐内衬材料时,使用寿命有着明显的提高。并且红柱石耐火制品可不经烧制直接使用,性能与烧制产品没有明显的差异,可以节约大量的能源。
红柱石材料也可以用来制备不定型的耐火材料如浇注料、捣打料、铸砂等。由于红柱石不定形耐火材料可以不经烧制直接使用,能够节省大量燃料。红柱石在高温下体积会发生永久性膨胀,可以抵消不定形耐火材料的收缩,可以大大延长耐火材料的使用寿命,缩短冶炼时间,降低生产成本。
此外,以红柱石为原料生产莫来石纤维,可以达到补强、增韧的效果;在纤维材料、轻质隔热材料、复合材料等方向,红柱石资源也有着广泛的、亟待开发的应用前景。
如果您有耐火材料相关需求或疑问,欢迎致电郑州建信耐火材料成套有限公司,建信耐材,专注于耐火材料的研发、生产和工程施工,年产各类耐火材料20余万吨,欢迎您随时来厂实地考察洽谈业务。